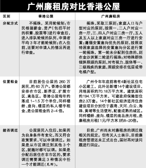
前日(28日),廣州讓3148戶雙特困戶通過搖珠住上了廉租房。同樣是為低收入人群提供住房保障,廣州廉租房和香港公屋有何區別?
香港公屋聯會總干事何偉民昨日接受記者電話采訪時稱,首先,香港公屋不進行搖珠,是采用輪候制度進行分房;其次,公屋居民可申請調遷。
何偉民認為,社會經濟越發達,貧富差距就越大,所以像廣州用廉租房這種方式去解決普羅大眾的住房問題,是很必要的。如果政府只是把土地賣給私人開發商,最終受惠的只是中產階層,更多的工薪階層則無法靠自己的收入去社會上解決居住問題。
何偉民建議,社會保障住房應該以租為主,但在解決完本地的拆遷戶居住問題后,可以考慮給一定比例的廉租房,讓外來打工人士也參與申請居住。
何偉民舉例,可以按照3∶7或者4∶6的比例,以大比例的供應優先照顧本地市民居住,小比例則給在廣州工作了一定年限的外來打工人士。
但是,在申請門檻上,本地居民跟外來打工人士的財產劃線等應該是一致的。(記者 田桂丹)
附:非市區的香港公屋居民,要求調遷需要滿足以下3種情況中任一個:
第一種,是人均居住面積低于5.5平方米的擠迫戶,約有9000戶時有調遷需求的。一年大概安排兩次進行調遷,但如果連續放棄兩次安排的,要隔1年才能再申請。
第二種,是改善居住空間擠迫調遷,人均居住面積在5.6~7平方米的,大約有6萬多戶家庭有這種需求。這種申請家庭,必須是在公屋中住滿10年的才可以申請。每年大概安排2000個單位給這種需求,大約要排隊10年才能解決問題。
第三種,特別調遷,家人有殘疾或者癱瘓的,突然生活不便的,可以根據醫生證明、社會福利署證明等,要求搬到大的單位,比如廁所、廚房面積比較大的單位,方便其生活。