中新網12月19日電 據中國政府網消息,國務院辦公廳發出通知,印發中央預算單位2009-2010年政府集中采購目錄及標準。全文如下:
國務院辦公廳關于印發中央預算單位2009-2010年政府集中采購目錄及標準的通知
國辦發 〔2008〕129號
國務院各部委、各直屬機構:
《中央預算單位2009-2010年政府集中采購目錄及標準》已經國務院同意,現印發給你們,請遵照執行。
國務院辦公廳
二○○八年十二月十七日
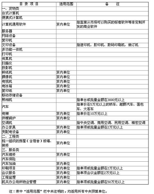
中央預算單位2009-2010年政府集中采購目錄及標準
一、集中采購機構采購項目
(一)以下項目必須按規定委托集中采購機構代理采購:

(二)列入財政部等有關部門下發的節能環保政府采購清單中的產品應當委托集中采購機構實行集中采購。
二、部門集中采購項目
以下項目原則上應當實行部門集中采購。部門集中采購由部門自行組織,可以委托集中采購機構采購,也可以委托社會采購代理機構采購,其中涉及集中采購機構采購的項目,必須委托集中采購機構組織采購。
(一)貨物類。救災物資、防汛物資、抗旱物資、農用物資、儲備物資、醫療設備和器械、計劃生育設備、交通管理監控設備、港口設備、農用機械設備、氣象專用儀器設備、人工影響天氣作業設備、測繪專業儀器設備、消防設備、警用設備和用品、專用教學設備、廣播電視和影像設備及專業攝影器材、文藝設備、體育設備、海關專用物資設備、稅務專用物資裝備、邊界勘界和聯檢專用設備、質檢專用儀器設備、金融系統專用設備及有價單證和憑證、救助船舶和直升機、執法船艇、檢察訴訟設備、法庭內部裝備、特種車輛(指事先在車內裝有固定專用儀器設備,從事監測、消防、醫療、電視轉播、雷達等專業工作的車輛)、緝私船、地震專用儀器設備、水利專用儀器設備(水保、水文專用儀器設備)。
(二)工程類。部門確定的本系統單位公用房建設及修繕和裝修工程。
(三)服務類。本部門或本系統信息管理系統開發及維護項目,部門確定的其他有特殊要求的專用服務項目。
三、分散采購限額標準
除集中采購機構采購項目和部門集中采購項目外,各部門自行采購單項或批量達到50萬元以上的貨物和服務的項目、60萬元以上的工程項目應執行《中華人民共和國政府采購法》和《中華人民共和國招標投標法》有關規定。
四、政府采購貨物和服務公開招標數額標準
政府采購貨物或服務的項目,單項或批量采購金額一次性達到120萬元以上的,必須采用公開招標方式。政府采購工程公開招標數額標準按照國務院有關規定執行,200萬元以上的工程項目應采用公開招標方式。
| 更多>> |
|
- [個唱]范范個唱 張韶涵助陣破不和傳言
- [情感]男子街頭菜刀劫持女友
- [電影]《非誠勿擾》片花
- [國際]烏克蘭議員在國會比試拳腳
- [娛樂]庾澄慶說沒與伊能靜離婚
- [星光]小S臺北性感代言
- [八卦]江語晨與周杰倫緋聞成焦點
- [科教]南極科考雪龍船遭遇強氣旋







