
中新網2月23日電 日前,工信部向各地通信管理局等單位印發通知,進一步落實網站備案信息真實性核驗工作。通知中明確規定,單位和個人都可以作為網站主辦者;同時明確了個人作為網站主辦者需提供的核驗證件,以及網站備案信息真實性核驗、審核工作流程。
去年12月,工信部發出《工業和信息化部關于進一步深入整治手機淫穢色情專項行動工作方案》的通知,通知中要求:“基礎電信企業和各接入服務商在向通信管理局提交網站申請備案之前,要對主辦者身份信息當面核驗、留存有效證件復印件,要對網站主體信息、聯系方式和接入信息等進行審查”。
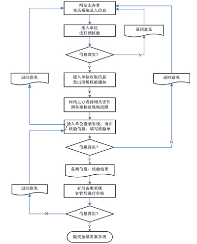
為貫徹這一要求,工信部制定了《進一步落實網站備案信息真實性核驗工作方案(試行)》,明確了網站主辦者需提供的核驗證件,以及網站備案信息真實性核驗、審核工作流程。
工信部在這一試行方案中對網站主辦者進行了說明:“網站主辦者是指互聯網信息服務提供者,包括單位和個人兩類”,明確了個人可以作為網站負責人開辦網站。
方案還明確了網站主辦者在備案時需要提供的核驗證件,同時在“接入服務單位網站備案核驗規程”中指出,接入服務單位在本單位備案現場采集并留存網站負責人彩色正面免冠照(電子照片規格:800×600像素)。備案中心統一制作、提供帶有標識的幕布作為拍照背景,照片應顯示拍照時間和背景標識。
對于所提交的備案信息,各地通信管理局將在20個工作日內進行審核,合格的將下發備案號、接入單位實施網站接入。同時,接入單位應保證網站主辦者的信息不泄露,承擔對網站主辦者提交材料的信息安全保密管理責任。
通知要求,對備案信息真實性當面核驗工作正式啟動前接入的網站,各接入服務單位要在2010年2月底前制定備案信息真實性核驗工作詳細計劃,報許可證發證機關和單位注冊所在地通信管理局,并在2010年9月底前完成全部網站的備案信息真實性核驗。
Copyright ©1999-2026 chinanews.com. All Rights Reserved